聯系我們
當前位置:首頁 > 文(wén)章(zhāng)詳情

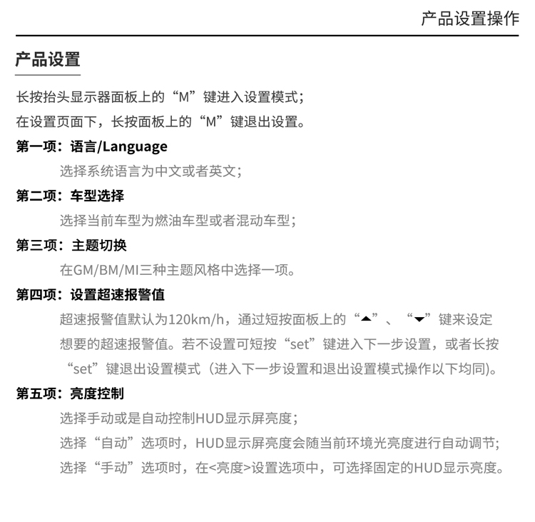
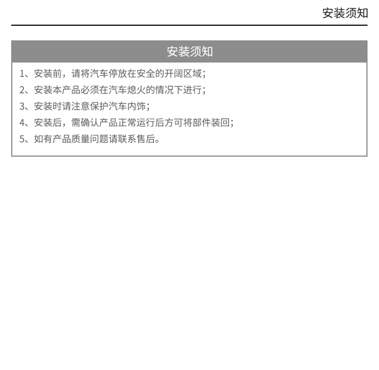
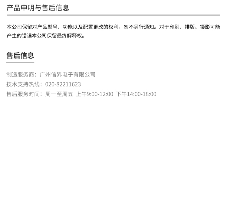
别克GL8陸尊專用(yòng)HUD擡頭顯示系統-産品手冊